IEC60601-1:2012 MOD是IEC国际电工委员会针对医用电气设备基本安全和基本性能的通用要求,对应我们的国标GB9706.1,目前国内新版的版本是GB9706.1:2020版,对应IEC60601-1:2012版(新三版),IEC标准委员会在2020年推出了IEC60601-1/AMD2:2020版,也是目前新的IEC60601-1版本,本文重点阐释新版GB9706.1-2020标准中关于电击危险防护测试项目和注意事项,以及对应的测试设备。

可触及部分:通过标准试验指触及的除应用部分外的电气设备的部分
应用部分:医用电气设备(ME)上为了实现ME设备或者ME系统的功能,在正常使用时需要与患者有身体接触的部分。
基本绝缘:对于电击提供基本防护的绝缘。 注:基本绝缘提供一重防护措施.
双重绝缘:由基本绝缘和辅助绝缘组成的绝缘。 注:双重绝缘提供两重防护措施.
加强绝缘:提供两重防护错施的单一绝缘系统
附加绝缘:附加于基本绝缘的独立绝缘,当基本绝缘失效时由它来提供对电击的防护
Ⅰ类设备:属于该分类的电气设备对电击的防护不仅需要基本绝缘,还提供可触及金属部分或内部金属部分保护接地的附加安全措施。
Ⅱ类设备:属于该分类的电气设备对电击的防护不仅依靠基本绝缘,还有如双重绝缘和加强绝缘那样的附加安全措施,但没有保护接地措施,也不依赖于安装条件。
对地漏电流 :从网电源部分通过或跨过绝缘流到保护接地导体上的电流或通过II类设备功能接地连接的电流
F型隔离(浮动)应用部分:与ME设备其他部分相隔离的应用部分,F型应用部分是BF型应用部分或CF型应用部分,BF型高于B型对于电击防护的要求,不适合直接用于心脏,CF型高于BF型对于电击防护的要求,
内部电源:设备的一个部分,将其它形式的能量转化成电流,提供设备工作所必须的电能的电源。例如核能,化学能,机械能,太阳能等。注意:内部电源可以是指位于设备内部,外部甚至具有一个独立的外壳。
多位插座 :预期由一个或多个插座组成,旨在和柔性电缆、电线或ME设备相连或集成,用于提供网电源电压或等效电压。
患者辅助漏电流 :在正常使用时,流经患者的任一患者连接和其他所有患者连接之间预期不产生生理效应的电流。
患者漏电流:从患者连接经过患者流入地的电流或在患者身上出现一个来自外部电源的非预期电压而从患者连接中F型应用部分流入地的电流。
yo久性安装:与供电网用yo久性连接的方式作电气连接,该连接只有使用工具才能将其断开。
电位均衡导线:电气设备与电气装置电位均衡汇流排直接连接的导线,该导体不得是保护接地的导体或中性导体。
单一故障:只有一个减低风险的措施失效,或只出现一种异常情况的状态
单一故障安全:在预期使用寿命内,ME设备或其部件在单一故障状态下不发生不可接受的风险的特性。
接触漏电流:从除患者连接以外的在正常使用时患者或操作者可触及的外壳或外壳的部件,经外部路径而非保护接地导线流入地或流到外壳的另一部分的漏电流。注:该定义和‘外壳漏电流’相同
B型应用部分:符合 IEC 60601-1规定的对于电击防护的要求,尤其是关于患者漏电流和患者辅助电流容许值的要求的应用部分。注:B型应用部分不适合直接用于心脏。
型式试验 :对设备有代表性的样品所进行的试验,其目的是确定所设计和制造的设备是否能符合本标准的要求.
1、通用要求
1)潮湿预处理作业
在进行电击危险防护测试之前,所有医用电气设备或其部件都需要进行潮湿预处理作业。潮湿预处理在一个含有93%±3%相对湿度的空气的湿度箱中进行。这项作业只使用在可以被测试中模拟的气候条件所影响的医用电气设备部件。
2)供电电源及输入功率
ME 设备与供电网应有合适的连接,规定连接到一个独立的电源或内部电源供电 ,ME设备或ME系统在额定电压和使用说明书指示的运行设定下测量稳态输入,不应大于标识额定功率值的110%
3) 预期通过插头连接到电源的ME设备
用插头与供电网连接的设备,必须设计成在拔断插头之后1s 时,各电源插脚之间以及每一电源插脚与设备外壳之间的电压不超过60V。如果电压超过,存储电荷不超过45μC。
2、保护接地电阻测量
1)测试要求:
A、对于带有不可拆卸电源软电线的ME设备或系统,电源插头接地点和ME设备或系统所有可触及导电部分之间的电阻不超过200mΩ
B、带有器具输入捅座的ME设备,在器具输入插座中的保护接地脚与任何已保护接地部件之间的阻抗,不应超过100mΩ,
C、对于可拆卸电源软电线的ME设备或系统,电源输入插口中保护接地点和所有可触及导电部分之间的电阻不超过200mΩ

D、yo久性安装的ME设备对供电网的保护接地连接应按图所示测试。 ME设备的保护接地端子与任何己保护接地部件之间的电阻不应超过100 mΩ
如果测试仪器有两个测试表笔,也可以采用如下方案:
2)注意事项
A、用频率为50Hz或60 Hz、空载电压不超过6V的电流源,产线25A或1.5倍于相关电路高额定电流,两者取较大的一个(土10%),在5s~10 s的时间里,在保护接地端子或器具输入插座的保护接地点或网电源插头的保护接地脚和每个保护接地的部件之间流通。
B、做为选择,可使用直流做此项测试。
C、如果测量到的阻抗在允许限值内,则用一个空载电压足够大的能在总阻抗中注入规定电流的电流源重复阻抗测量,或是通过检验相关保护接地导线和保护接地连接的截面积要至少等于相关载流导体的截面积,来确认它们的载流能力。
D、在相关绝缘短路的情况下,如果相关电路具有限制电流的能力,使得单-故障状态下的接触电流和患者漏电流不超过容许值.则保护接地连接的阻抗允许超过上述规定值。
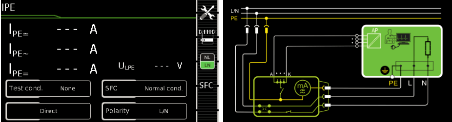
3、对地漏电流
1)测试要求:
A、对地漏电流的容许值在正常状态下是 5mA,单-故障状态下是10mA. 流入非yo久性安装的ME设备的功能接地导线的漏电流的容许值,正常状态为5 mA ,单一故障状态为10 mA
B、对于yo久性安装的ME设备的供电电路仅为该ME设备供电的,容许有更高的对地漏电流

2)注意事项:
A、测试条件(其它漏电流测试也同样适用)
--在工作温度下和上文中提到的潮湿预处理之后
--在正常状态下和单一故障状态下都要测试;
--ME设备已通电在待机状态和完全工作状态,且网电源部分的任何开关处于任何位置;
--在高额定供电频率下
--供电为 110%的高额定网电源电压
B、对地漏电流的单一故障状态,就是每次有一根电源导线断开.
C、带功能接地连接的II类ME设备假定为I类ME设备进行试验。
D、如果ME设备有多于一根的保护接地导线(例如,一很连接到主外壳,一根连接到独立电源单元),那么测量的电流是流入设施保护接地系统的总电流。
E、对于可以通过建筑物结构与地连接的固定的ME设备,制造商规定对地漏电流测试的适当试验程序和配置 。
4、接触漏电流
1)测试要求
A、接触电流的容许值在正常状态下是100 µA,单一故障状态下是500 µA。
B、当ME设备包含在ME系统中时,ME系统任何部分的接触电流在正常状态下不能超过 100uA, 在单一故障状态下不能超过500 uA。
C、除非ME设备是yo久性安装的或从ME设备外无法触及保护接地,正常状态下的对地漏电流能变为单一故障状态下的接触地流.
2) 注意事项:
A、测试条件(其它漏电流测试也同样适用)
--在工作温度下和上文中提到的潮湿预处理之后
--在正常状态下和单一故障状态下都要测试;
--ME设备已通电在待机状态和完全工作状态,且网电源部分的任何开关处于任何位置;
--在高额定供电频率下
--供电为 110%的高额定网电源电压
B、测试部位:
--地和未保护接地的外壳每一部分之间
--未保护接地外壳的各部分之间测量

--在断开任意一根保护接地导线的单一故障状态下 在地和正常情况下保护接地的外壳任意部分之间测量

--对于内部供电 ME 设备,接触电流只是在外壳各部分之间.而不在外壳与地之间进行检查
C、若 ME设备外亮或外壳的一部分是用绝缘材料制成的,应将大面价为20cm×10cm的金属箔紧贴在绝缘外壳或外壳的绝缘部分上
5、患者漏电流和患者辅助漏电流
1)限值要求
正常和单一故障情况下患者和患者辅助漏电流限值要求

标准规定的特殊情况下患者和患者辅助漏电流限值要求
2)测量电路
A、从患者连接至地的患者漏电流测量
B、由患者连接上的外来电压所引起的从一个F型应用部分的患者连接至地的患者漏电流的测量

C、信号输入/输出部分上的外来电压引起的从患者连接至地的患者漏电流测量
D、由未保护接地的金属可触及部分上的外来电压引起的从患者连接至地的患者漏电流的测量

E、患者辅助电流测量

F、所有相同类型(B型,BF型或CF型)应用部分的所有患者连接在一起的总患者漏电流测

3)注意事项
A、患者漏电流测试中,除应用部分外,将绝缘材料制成的外壳以正常使用中的任何位置放在尺寸至少等于该外壳平面投影的接地金属平面上,有F型应用部分的ME设备,将未yo久接地的信号输入/输出部分接地,未保护接地的金属可触及部分以及其他应用部分(如有)的患者连接被连接到地。应用部分的表面由绝缘材料构成时.用金属箔进行试验,或将应用部分浸在0.9%的盐溶液中。
4)测量部位
A、患者漏电流
--对于B型应用部分,从所有患者连接直接连在一起测量;
--对于BF型应用部分,从直接连接到一起的或接正常使用加载的单一功能的所有患者连
接测量;
--对于CF型应用部分,轮流从每个患者连接测量
--从所有相同类型(B型、BF型或CF型)应用部分的所有连接在一起的患者连接测量总患者漏电流
--如果应用部分的患者连接在正常使用时带负载,测量装置轮流连接到每个患者连接
B、患者辅助电流
--在任一患者连接与其他所有直接连接到一起或按正常使用加载的患者连接之间测量
--多个患者连接的 ME 设备应通过检验.以确保在正常状态下当一个或者多个患者连接处于以下状态时患者漏电流和患者辅助电流不超过容许值:不与患者连接;和不与患者连接并接地
6、绝缘
1)测试要求:ME设备的固体电气绝缘的电介质强度,应能承受下图规定的试验电压,仅对具有安全功能的绝缘进行试验

2)注意事项
A、开始,应施加不超过-半规定的试验电压,然后应用10 s时间将电压逐渐增加到规定值.并保持此值达1 min,之后应用10 s 时间将电压逐渐降至规定值的一半以下。
B、试验电压的波形和频率应使得绝缘体上受的电介质应力至少等于在正常使用时产生的电介质应力,如果可以证明被试验的绝缘体上受的电介质应为不会减少,试验电压的波形和频率可以与正常使用中的电压不同。
C、当有关绝缘在正常使用中所承受的也应不是正弦交流肘,试验可使用正弦50 Hz或60 Hz的试验电压,或者可使用相当于交流试验电压峰值的直流试验电压 。
D、在试验过程中,击穿则构成失败。 施加的试验电压导致电流不受控制地迅速增大,也就是说绝缘不能限制电流,此时,就发生了绝缘击穿, 电晕放电或单个瞬时间闪络不认为是绝缘击穿。
E、如身不可能对单独的固体绝缘进行试验,则要对ME设备的大部分甚至是整台ME设备进行试验
1、型号:Seculife ST系列

2、满足标准:
IEC 62353
IEC 60601, 2nd edition,
IEC 60601, 3rd edition2,
IEC 60601, 3rd edition GPA,
备注:文章内容不能做为GB9706/IEC60601及相关标准的代替标准,操作者应严格按照相关标准要求进行测试,任何由于违反操作规程或者由于对本文章误读造成的伤害或损失,德国GMC-I高美测仪不承担连带责任。